Pró-Reitoria de Graduação (Prograd)
- A Prograd
- Agenda da Prograd
- Aulas de Campo
- Consulta Pública
- Consultar Diplomas
- Encontros com a Prograd - SigaA
- ExpoUFPE
- Estágio na Graduação
- Guia de Normatizações da Graduação
- Informações Gerenciais
- Matrícula da Graduação
- Mobilidade Acadêmica
- Monitoria
- NIATE
- Pibid
- Política de formação de professores
- Programa de Educação Tutorial (PET)
- Programa Pé-de-meia Licenciatura
- Projeto Pedagógico
- Projetos Institucionais (Editais)
- Publicações da Prograd
- Residência Pedagógica
- Semana Pedagógica
- Workshop de Inovação no Ensino da Graduação
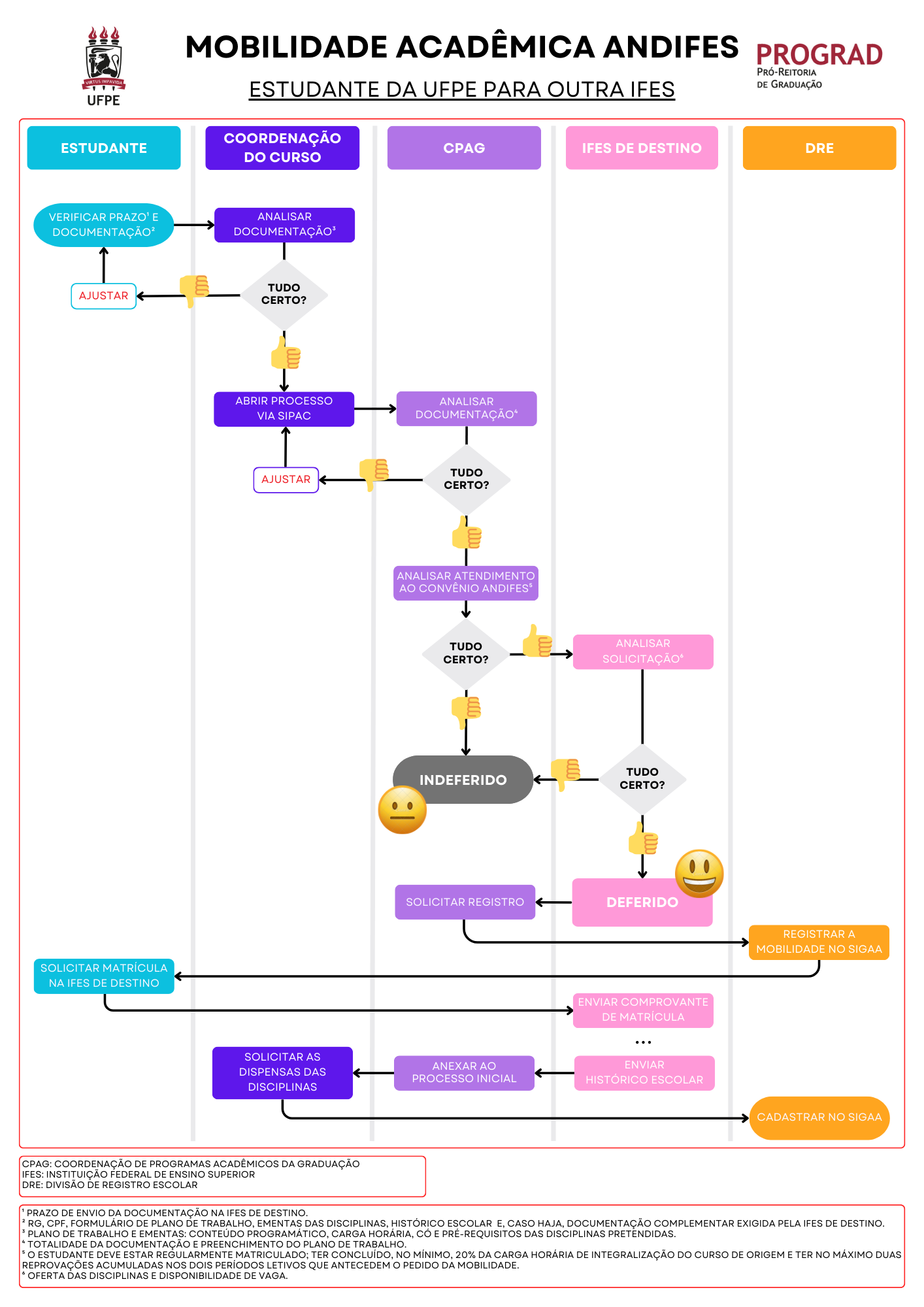
Mobilidade Acadêmica Mobilidade Acadêmica
O Programa ANDIFES de Mobilidade Acadêmica é resultado de um convênio firmado entre várias Instituições Federais de Ensino Superior (IFES) e alcança somente alunos de cursos de graduação. O aluno participante deste convênio terá vínculo temporário com a Instituição receptora pelo prazo máximo de dois semestres letivos, consecutivos ou não, podendo, em caráter excepcional, e a critério das Instituições envolvidas, ser prorrogado por mais um semestre.
- Para ler o convênio na íntegra, clique aqui.
- Relação das Instituições participantes, clique aqui.
- Para ler a resolução nº 03/2022 que regulamenta a mobilidade estudantil no âmbito da UFPE, clique aqui.
Contato:
Coordenação de Programas Acadêmicos - DDE/Prograd
Email: cpag.prograd@ufpe.br
Telefone: +55 (81) 2126-7009
- Estar regularmente matriculado em curso de graduação de IFES participante.
- Ter concluído, no mínimo, 20% da carga horária de integralização do curso ao qual se encontra vinculado na IFES de origem;
- Possuir, no máximo, 2 (duas) reprovações acumuladas nos dois períodos letivos que antecedem ao pedido de mobilidade.
Alunos UFPE
Os alunos deverão atentar-se aos prazos determinados pela IFES anfitriã. O prazo para análise da documentação, por esta Coordenação de Programas Acadêmicos, é de 5 (cinco) dias úteis, contados a partir da data de recebimento.
Alunos de outras IFES
2026.1
- Recebimento de documentações: 01 a 19/12/2025
- Envio dos resultados: 16/01/2026
- Período de matrícula: 23 a 25/02/2026
- Início das aulas: 02/03/2026
2026.2
- Recebimento de documentações: 01 a 19/06/2026
- Envio dos resultados: 03/07/2026
- Período de matrícula: 03 a 05/08/2026
- Início das aulas: 10/08/2026
2027.1
- Recebimento de documentações: 30/11 a 18/12/2026
- Envio dos resultados: 15/01/2027
- Período de matrícula: 22 a 24/02/2027
- Início das aulas: 01/03/2027
PEDIDOS DE RENOVAÇÃO deverão ser feitos pelo próprio estudante à sua IFES de origem, no mesmo prazo estabelecido. Solicitações encaminhadas fora do prazo estabelecido pela UFPE serão INDEFERIDAS.
O estudante deverá entrar em contato com sua IFES de origem, a fim de solicitar o encaminhamento à Coordenação de Programas Acadêmicos da UFPE da seguinte documentação:
- Carta de apresentação emitida pelo setor responsável da Mobilidade Acadêmica ANDIFES, na Instituição de origem, devidamente assinada e carimbada;
- Plano de trabalho, devidamente preenchido, assinado e datado pelo aluno e aprovado pelo Coordenador do Curso de origem (mediante a análise dos programas das disciplinas, carga horária e pré/có-requisitos), com a devida assinatura e carimbo;
- Histórico escolar completo e atualizado;
- Aproveitamento acadêmico ou declaração do curso de origem indicando a carga horária de integralização concluída.
Obs.: Os alunos da UFPE deverão atentar-se a documentação complementar, caso haja, exigida pela IFES anfitriã.
A MOBILIDADE ACADÊMICA ANDIFES TERÁ VALIDADE OFICIAL APENAS QUANDO AUTORIZADA PELA COORDENAÇÃO DE PROGRAMAS ACADÊMICOS DA UFPE. NÃO EXISTE NO ÂMBITO DESTA IFES OUTRA AUTORIDADE COMPETENTE PARA ESTE FIM.
A documentação completa deverá ser enviada para análise através do email: cpag.
- IFES para UFPE

- UFPE para outra IFES
